Computer Architecture/논리회로
[9] CH7 조합논리회로 < 3상태 버퍼 >
Return
2022. 1. 5. 14:07
< NMOS Transistor >
- Logic 1을 gate에 가하면 on
- Logic 0을 gate에 가하면 off
< PMOS Transistor >
- Logic 1을 gate에 가하면 off
- Logic 0을 gate에 가하면 on

< CMOS 인버터 >

< Inverter Operation >


< CMOS NAND , NOR게이트 >


< 복합 게이트 >
출력 OUT가 1이 되기 위해서는
- D'*(A'+(B'*C')) : D는 무조건 연결되야 하고, A 혹은 B,C가 연결되어야 합니다.
- (D+A*(B+C)' : D가 끊어지거나, A또는B가 끊어져야 합니다.

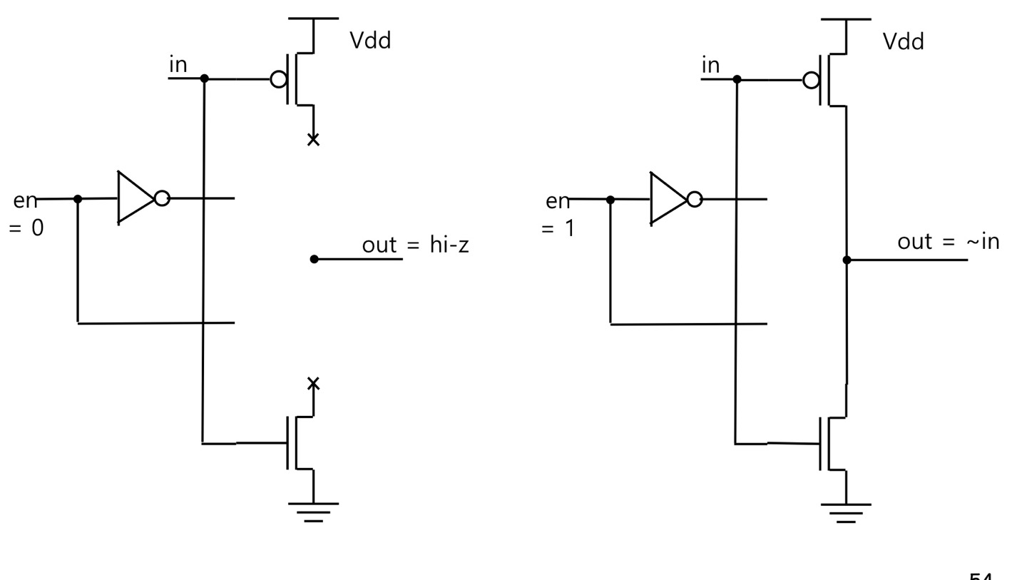
< Tri-state 인버터 >

tri-state : 0,1,high impedence 3가지 상태를 가진다.

en = 0일때 high impedence

< 멀티플렉스를 이용한 tri-state buffer >

< 3상태 버퍼 사용 예 >
