Circuit/전자회로
22) 캐스코드와 전류거울3 [라자비 전자회로]
Return
2021. 10. 11. 02:09
- Temperature and Supply Depedence of Bias Current

- Concept of Current Mirror ( temperature / supply에 덜 민감 )

- BJT Current Mirror

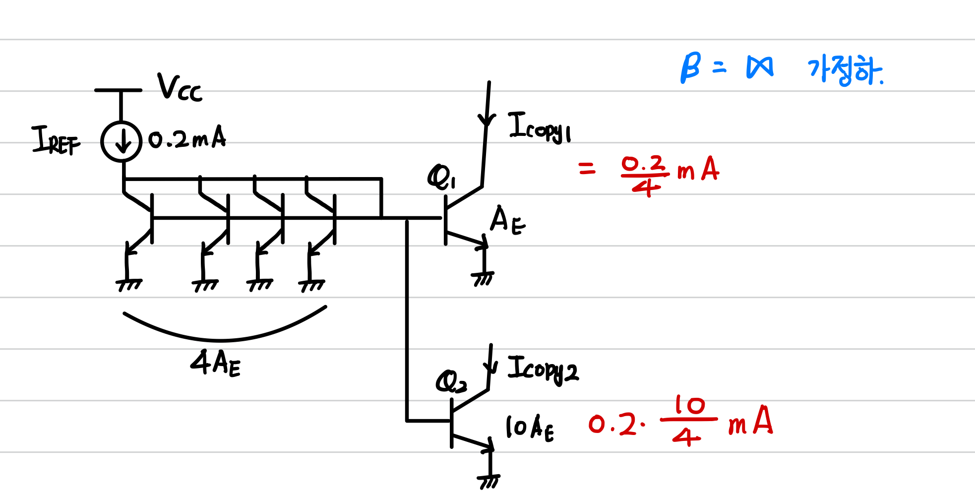
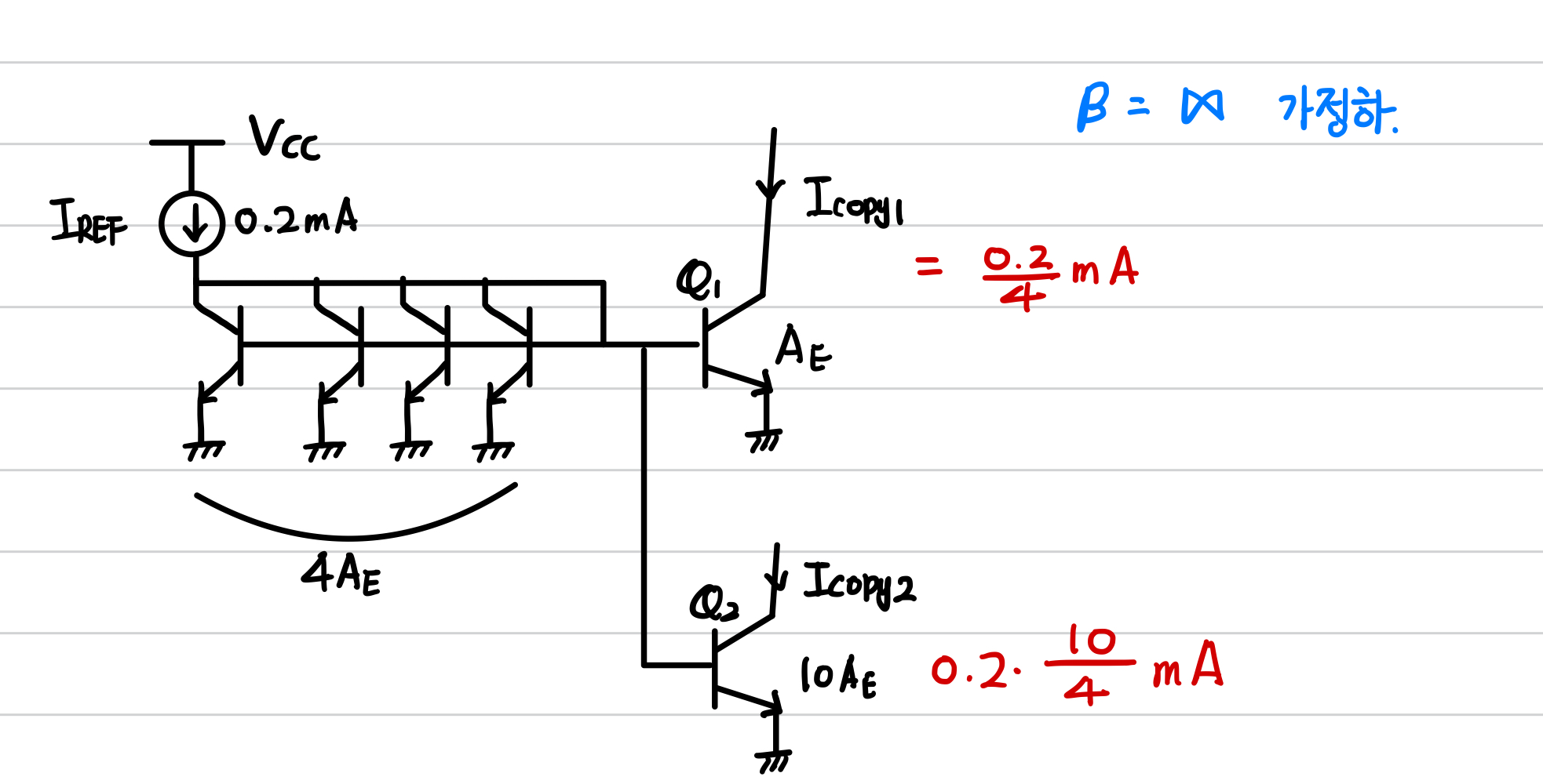
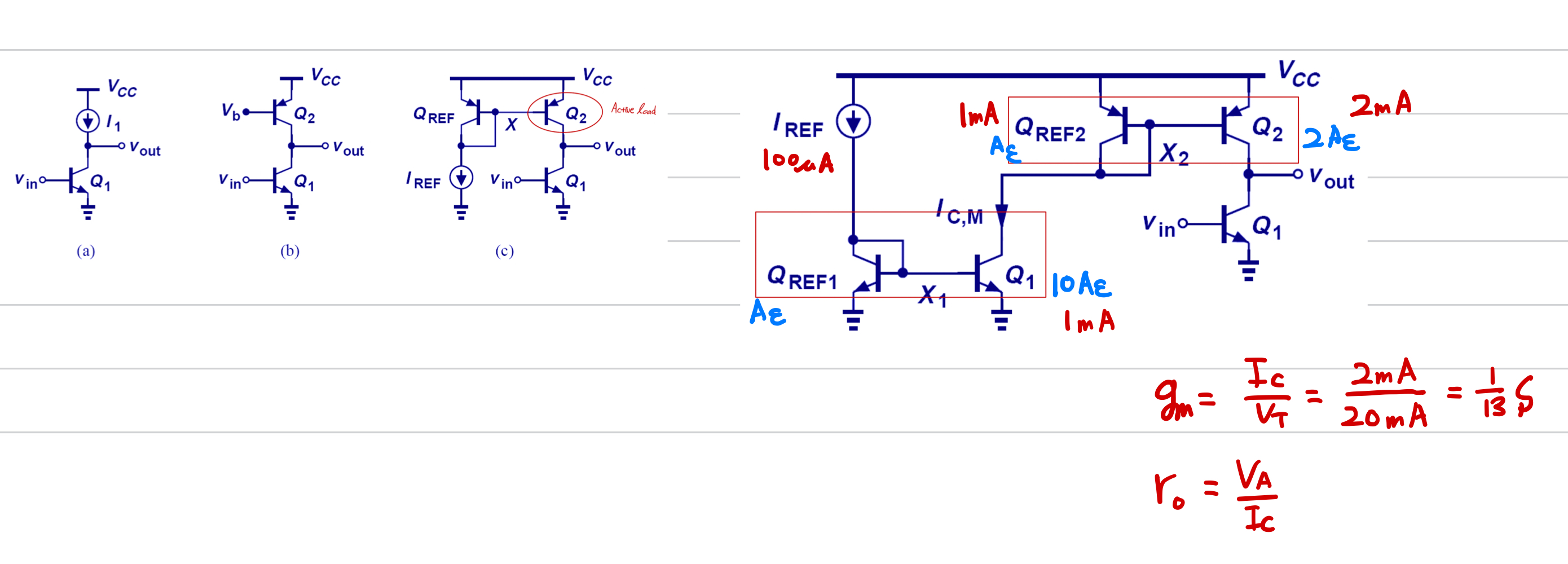
- Multiple Copies of I(REF)

- example

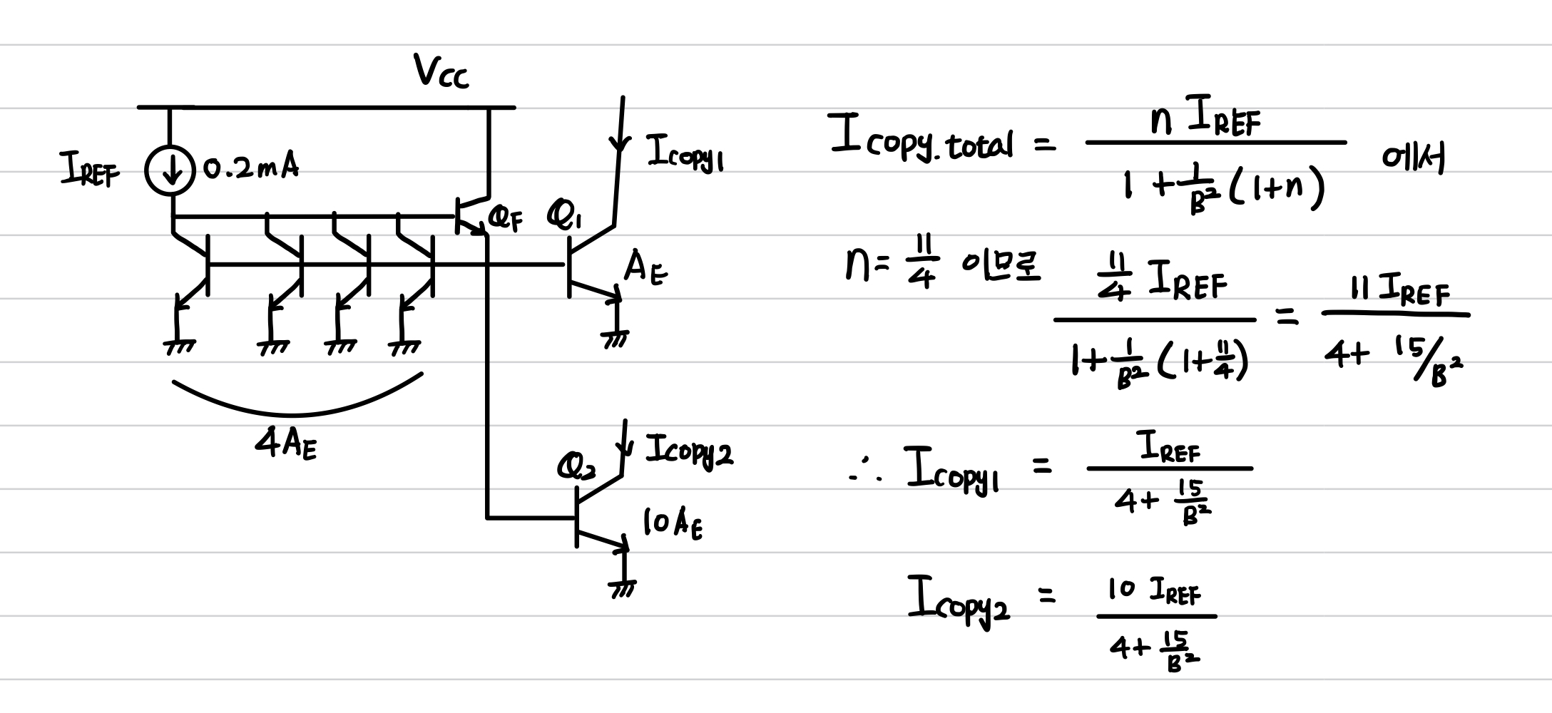
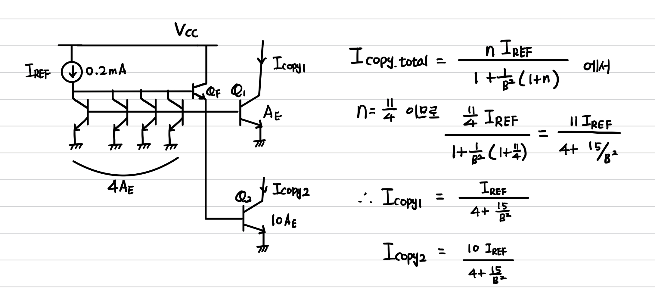
- Mirroring Error Due to Base Currents

Improved Mirroring Accuracy ( error 줄인다. )

Example

- PNP Current Mirror

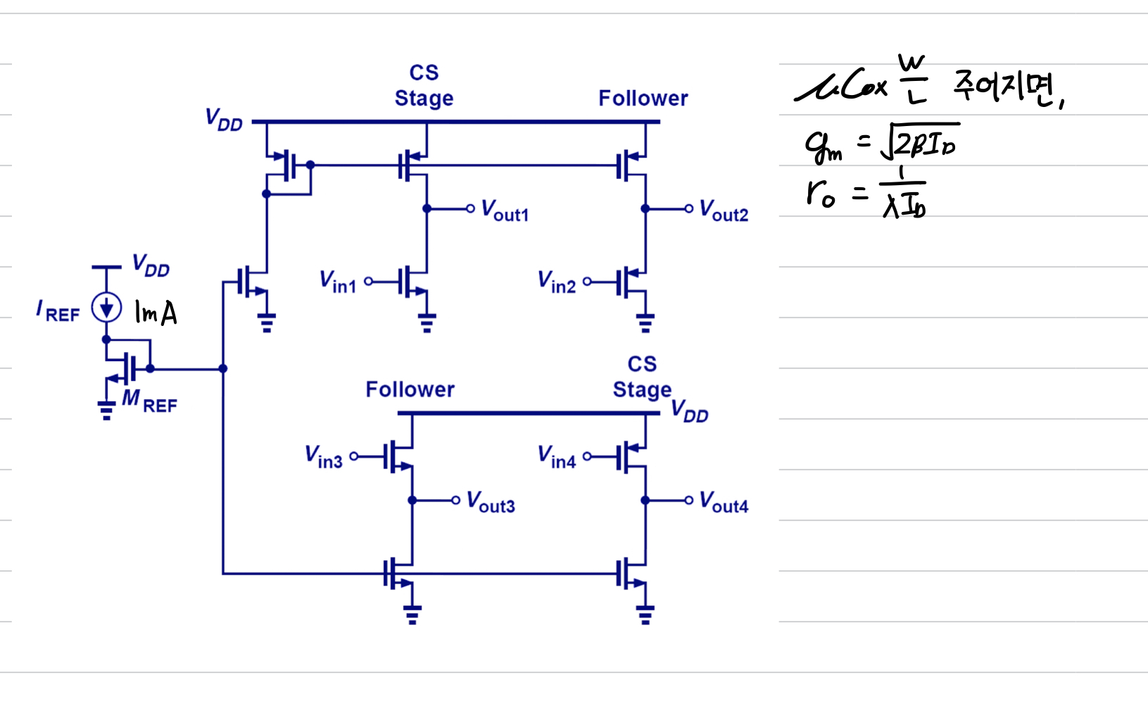
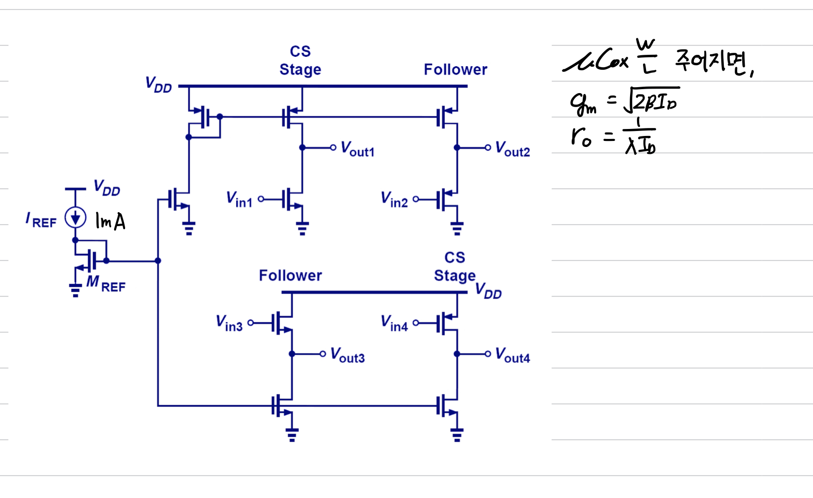
- MOS Current Mirror (BJT와 동일)

Example

- CMOS Current Mirror
