[9] CH7 조합논리회로 < 3상태 버퍼 >Computer Architecture/논리회로2022. 1. 5. 14:07
Table of Contents
< NMOS Transistor >
- Logic 1을 gate에 가하면 on
- Logic 0을 gate에 가하면 off
< PMOS Transistor >
- Logic 1을 gate에 가하면 off
- Logic 0을 gate에 가하면 on

< CMOS 인버터 >

< Inverter Operation >


< CMOS NAND , NOR게이트 >


< 복합 게이트 >
출력 OUT가 1이 되기 위해서는
- D'*(A'+(B'*C')) : D는 무조건 연결되야 하고, A 혹은 B,C가 연결되어야 합니다.
- (D+A*(B+C)' : D가 끊어지거나, A또는B가 끊어져야 합니다.

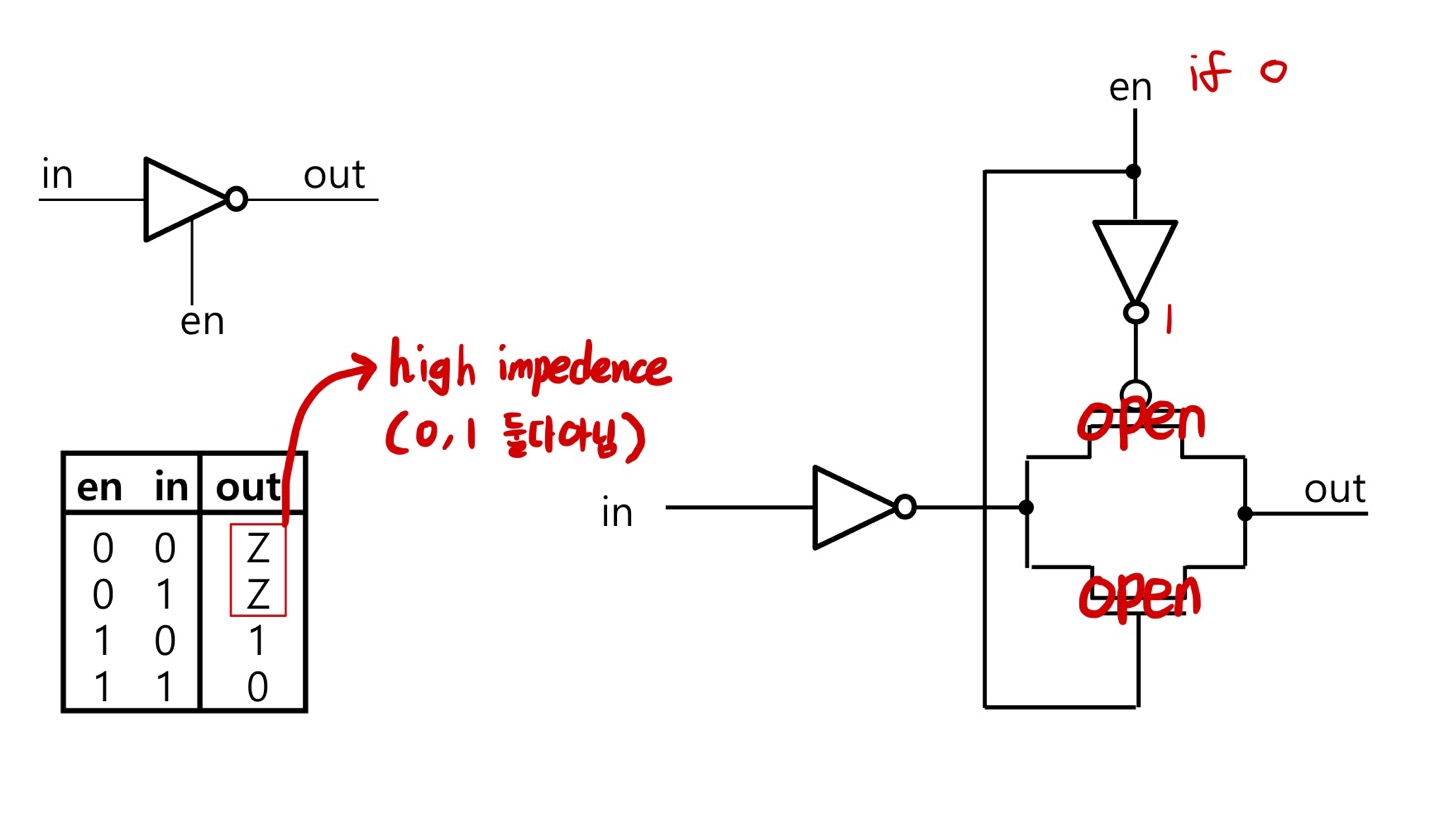
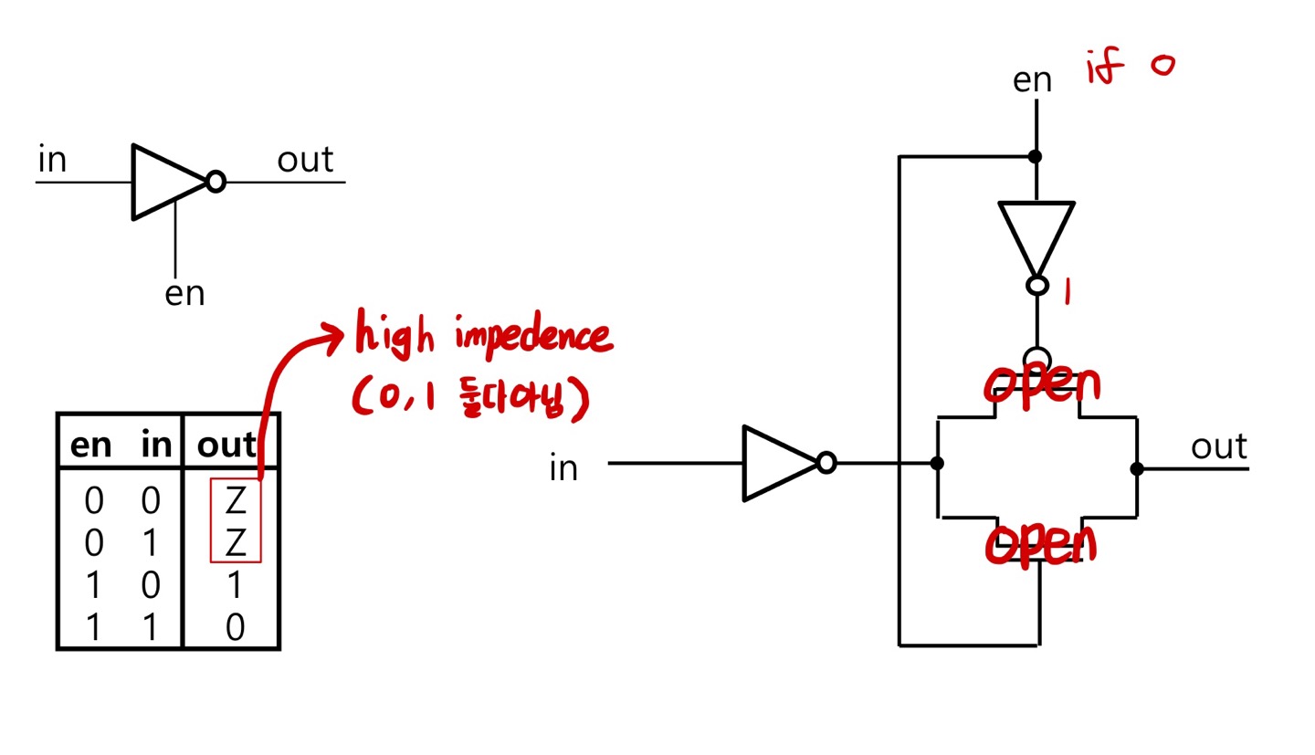
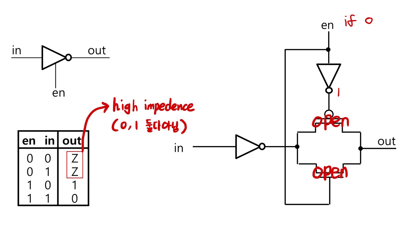
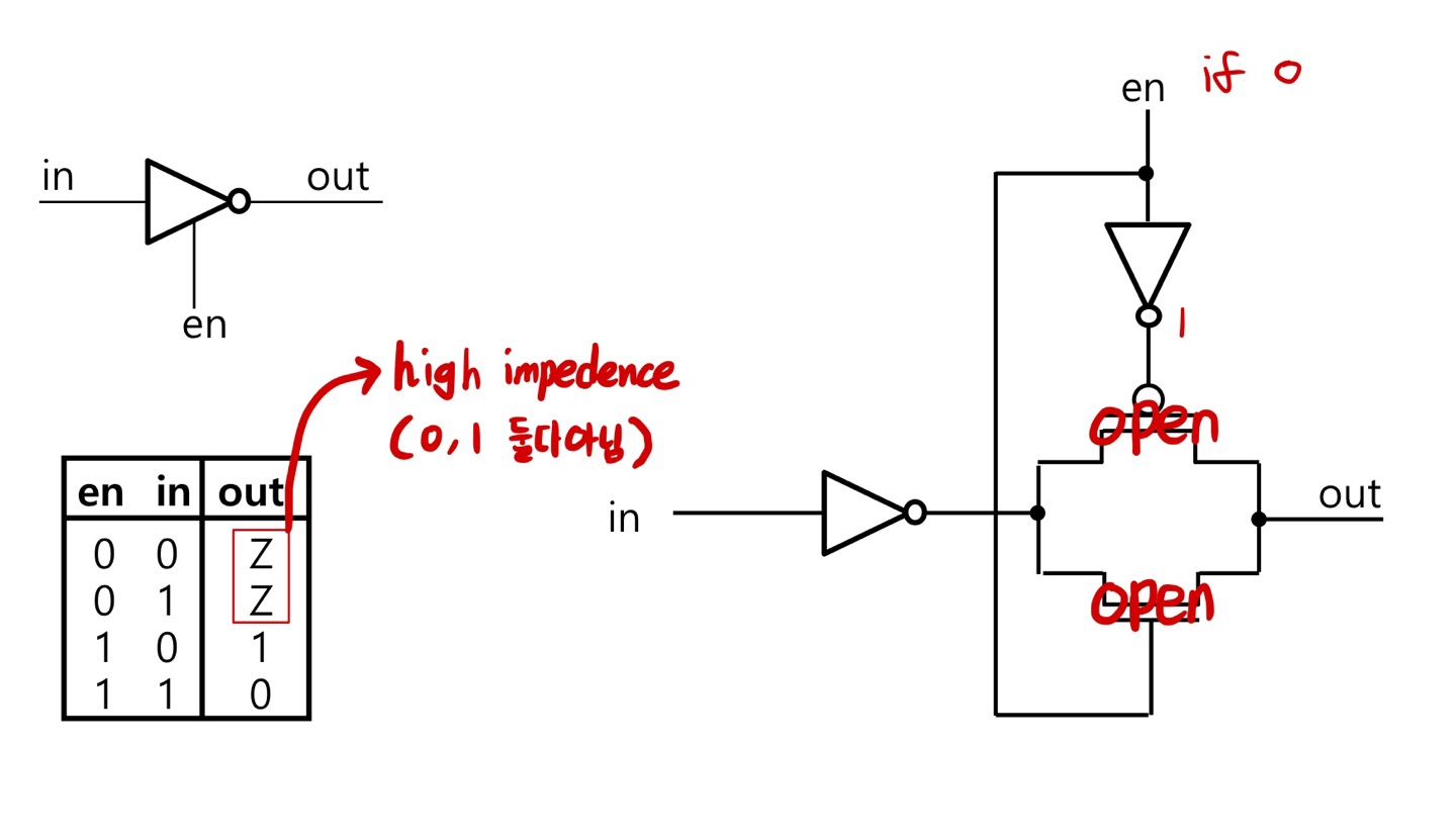
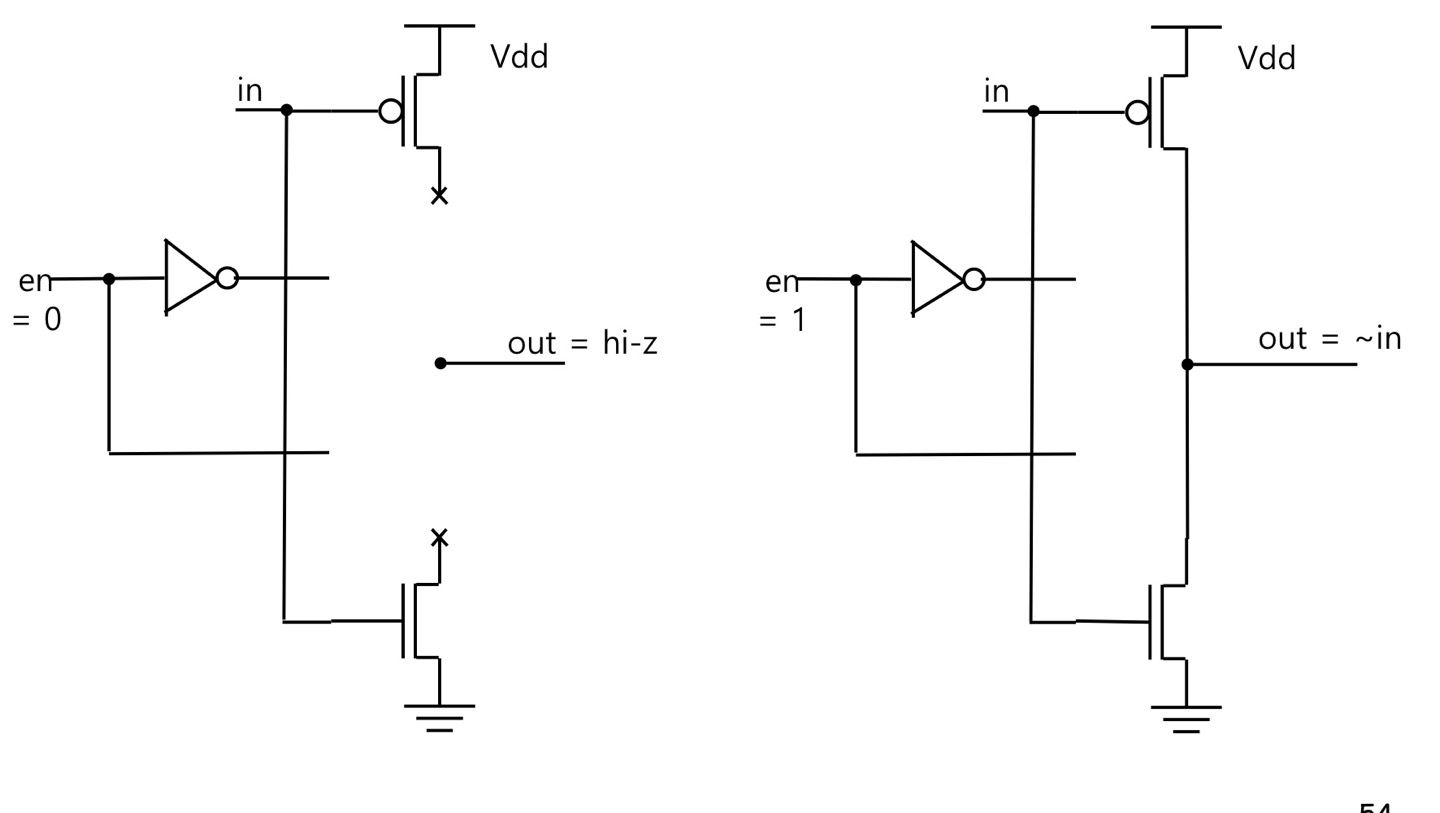
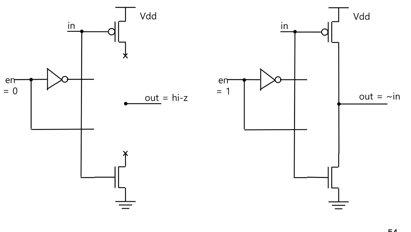
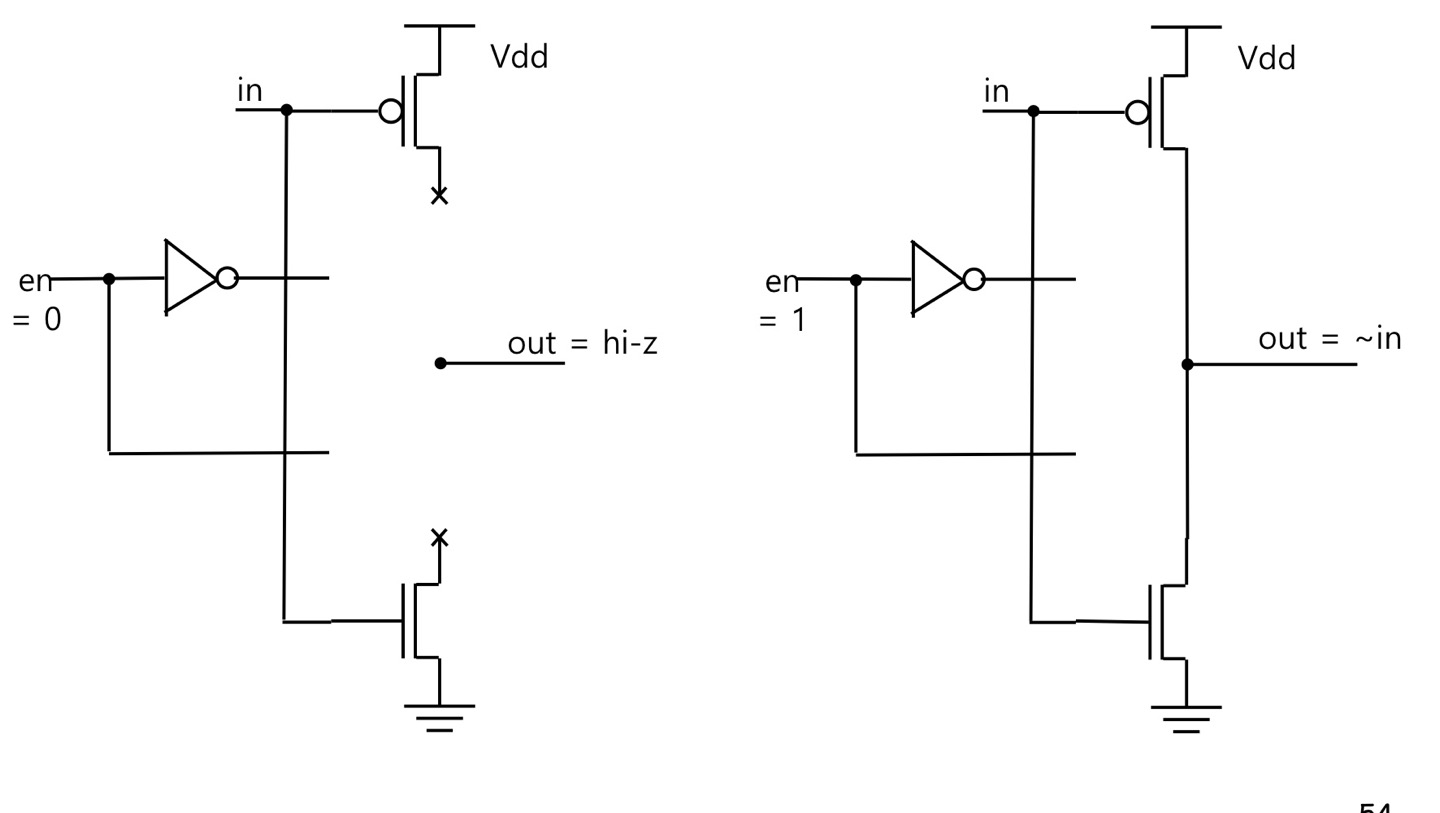
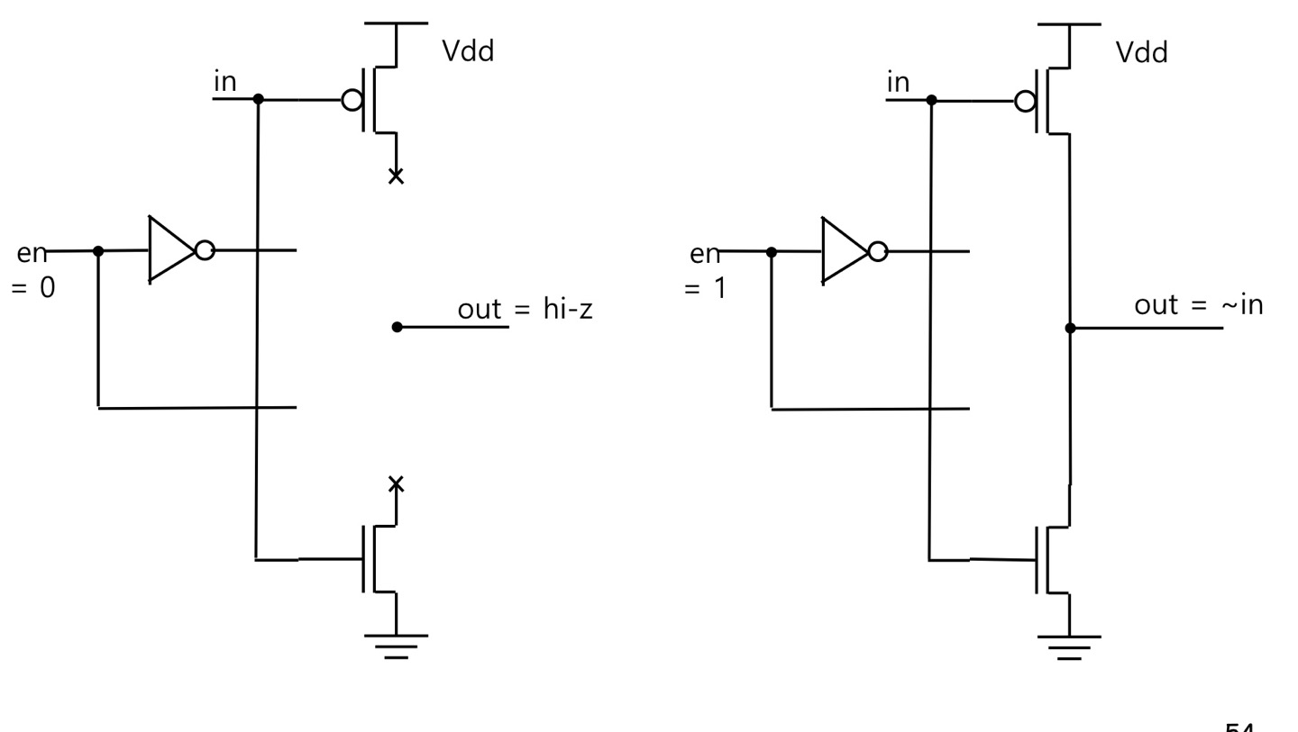
< Tri-state 인버터 >

tri-state : 0,1,high impedence 3가지 상태를 가진다.

en = 0일때 high impedence

< 멀티플렉스를 이용한 tri-state buffer >

< 3상태 버퍼 사용 예 >

'Computer Architecture > 논리회로' 카테고리의 다른 글
| [11] CH8 순차논리회로 < 플립플롭(Filp-Flops) > (0) | 2022.01.08 |
|---|---|
| [10] CH8 순차논리회로 < 래치(Latch) > (0) | 2022.01.06 |
| [8] CH7 조합논리회로 < 멀티플렉서, 디멀티플렉서 > (0) | 2022.01.05 |
| [7] CH7 조합논리회로 < 인코더 > (0) | 2022.01.05 |
| [6] CH7 조합논리회로 < 디코더 > (0) | 2021.11.16 |
@Return :: Return
포스팅이 좋았다면 "좋아요❤️" 또는 "구독👍🏻" 해주세요!